世界杯决赛

新闻中心

以专业服务与客户满意度的最高境界为目标而不懈努力

你当前位置:首页 > 新闻中心

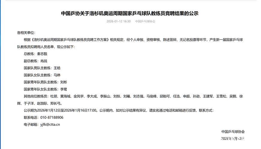
中国乒协公示国乒教练组名单 拟聘秦志戬为总教练

发布时间:2026-02-14T06:31:11+08:00    阅读量:

巴黎奥运周期尾声即将到来之际 中国乒协公示国乒教练组名单 并拟聘秦志戬为总教练 这一决定在乒坛内外引发广泛关注 作为多年征战世界赛场的王牌之师 国乒在任何一个周期的教练组调整 都不仅是一纸任命 更是一次关于管理模式 人才结构和长期战略的系统重塑 在新的国际竞争格局下 这份公示释放的信号 是中国乒乓球队正在以更前瞻的视角 为下一轮奥运周期进行布局 而秦志戬的走上前台 也象征着国乒从名帅时代迈向团队化 科学化与传承并重的新阶段

中国乒协公示国乒教练组名单 拟聘秦志戬为总教练

长期以来 中国乒乓球队总教练这一职位 带有强烈的时代烙印 从蔡振华 刘国梁等人身上 可以清晰看到一个特点 即个人领军色彩极其鲜明 他们以极高的专业威望和个人魅力 在队伍的技战术方向 人员选拔 心理建设等方面起到核心主导作用 这种模式在上一个甚至上上一个周期中 为国乒奠定了坚不可摧的优势 然而 随着国际乒联频繁修改规则 对器材 发球 回合节奏做出不断调整 对手集团化备战的能力提高 以及体育管理更加专业化 高度依赖单一名帅的模式 已经需要向更体系化的教练团队治理模式转型 中国乒协此次公示的新教练组名单 正是在这样的背景下展开 秦志戬拟任总教练 更多承担的是统筹规划 协调各组资源的角色 而不是简单意义上的技战术“最高指挥官”

从履历来看 秦志戬并非突然被推到台前 早在男队主教练时期 他便以严谨细致的训练安排和针对性极强的赛前部署闻名 在马龙 樊振东 梁靖崑等主力身上 都可以看到他执教思路的痕迹 例如在东京奥运周期 他带领队伍针对欧洲选手的近台搏杀和日韩选手的中远台相持 做过大量专项训练 在外界看来 他并非强势张扬型教练 却在细节中不断“加码” 对队员的节奏感 心理抗压能力进行长期塑造 这与国乒目前需要的稳中求进定位高度契合 此次中国乒协公示国乒教练组名单时 将其拟聘为总教练 实际上是对其多年默默搭建训练体系和人才梯队工作的肯定 也是对他在大赛中多次完成关键调度的认可

从公示信息和近年国乒管理趋势结合来看 未来国乒教练组大概率将形成总教练 主管教练 组别教练 科研保障多线融合的结构 总教练负责战略方向与整体节奏把控 主管教练则抓住重点单项或重点运动员组别 组别教练更深入日常训练细节 科研与体能团队同步嵌入训练过程 在这种模式下 中国乒协公示国乒教练组名单不只是公布几个名字 更是宣告一种“多中心协同”的决策方式落地 这对秦志戬提出了更高要求 他不仅要熟悉技术线路 更要在人员分工 报告机制 训练数据共享等方面建立高效闭环 如何既赋权各线教练 保证其专业判断 又能在出现意见不一致时实现快速统一 将直接考验新总教练的协调与领导能力

中国乒协公示国乒教练组名单 拟聘秦志戬为总教练

中国乒协公示国乒教练组名单 拟聘秦志戬为总教练

以男单某次世界大赛为例 当时一位国乒主力在半决赛遭遇欧洲劲敌 对手在前三板抢攻和发球变化上做足文章 连续两局给国乒带来压力 场边指导团队由秦志戬牵头 他并未简单强调“顶住对抗” 而是迅速调整战术节奏 要求队员缩短起板准备动作 适当提高发球落点的离台距离 同时在接发环节增加侧旋变化来打乱对方节奏 令人注意的是 这一调整并非临时拍脑袋 而是基于此前长时间对对手比赛数据和训练模拟的积累 赛后回放显示 从第三局开始 国乒选手在对拉中的主动分连续增加 发球轮次得分率显著提升 最终完成逆转 这类案例恰好说明 秦志戬并不是单点“灵光一现”的教练 而是善于把赛前准备和临场决策融为一体 新周期的教练组若能在他的主导下 把这套方法论系统固化 将极大提升国乒面对突发局面的应变效率

中国乒协公示国乒教练组名单的另一大看点 在于新老教练的搭配与传承 国乒一线队员在世界赛场时常经历“多周期作战” 教练团队亦然 既要有历经多次奥运洗礼的老教练 把控风险和大赛节奏 也要有更接近新生代运动员思维方式的中青年教练 促进沟通 与此同时 未来无论是世乒赛 团体世界杯 还是更长远的洛杉矶奥运周期 国乒都需要一批能独当一面的后备教练力量 让队伍不因个别名帅的退役而出现“断代现象” 秦志戬拟任总教练 正契合这种过渡身份 他既接受过老一代名帅的锤炼 又与现役主力有长期合作经历 在整体布局上 更容易从“教练队伍也是竞技主体”的视角 去搭建梯队 让每一位进入公示名单的教练 都有清晰的成长路径

教练组重构的意义 不仅体现在训练课表和战术板上 更会渗透到运动员的日常管理与心态建设当中 国乒长期处在聚光灯下 任何成绩起伏都会被放大解读 在高强度 压力化的大环境里 教练是运动员最直接的心理支点 过去某些周期中 强势型教练往往通过高压与高强度训练塑造竞争力 如今在竞技水平拉满的前提下 如何在保护运动员身心健康和追求极限突破之间找到平衡 将成为总教练必须正面回应的问题 秦志戬一贯注重交流与反馈 他常在大赛间隙主动与队员沟通 比赛中出现的细小波动 背后是技术问题还是情绪问题 通过这种方式 将运动员从单向被管理对象 转变为共同参与备战的主体 如果即将正式生效的教练组能够把这种理念制度化 国乒的内部氛围和队员自我驱动能力 有望在下一个周期得到进一步提升

近年来 国际乒坛的格局正在悄然重组 欧洲多国加大青训投入 日本 韩国持续推出高水平年轻选手 世乒赛和奥运会的对抗密度不断加大 中国乒协公示国乒教练组名单并拟聘秦志戬为总教练 在某种程度上也是对这种变化的正面应答 新教练组需要思考的 已不仅是如何在单一赛事上确保金牌 更是如何在规则改革 对手崛起 青训衔接三个维度上保持领先 例如 在新材料球时代 回合变长 相持中对力量与体能要求提升 这要求教练组与科研团队紧密合作 对训练负荷 恢复周期 神经肌肉训练等进行精准设计 同时 针对不同对手的风格 特别是以速度和节奏变化见长的日韩选手 以及以力量对抗为主的欧洲选手 如何提前一年甚至更久建立“对标档案” 并通过国内比赛给年轻队员创造接触高压环境的机会 这些都需要总教练在顶层规划中有所布局

每当中国乒协公示国乒教练组名单舆论往往会形成两种声音 一种是对传统优势项目的信心 另一种则是对“能否持续统治”的隐性焦虑 秦志戬拟任总教练 必然同样面对这种情绪 在媒体镜头前 他需要展现稳定克制的一面 既不回避困难 也不过度承诺结果 在内部管理上 则要把外界压力转化为队伍自我更新的动力 而不是让队员陷入成王败寇式的极端评价体系 国乒过去多次在周期初期经历波动 但往往在关键节点完成调整 这背后的逻辑是 以系统自我修复能力对冲短期波动 新总教练需要做的 就是通过更科学的选拔机制 更透明的沟通渠道 更完善的队伍文化建设 去延续这种自我修复能力 让国乒在未来的每一次起伏中 都能向更成熟的方向迈进

综合来看 中国乒协公示国乒教练组名单并拟聘秦志戬为总教练 绝不仅仅是一项岗位变更 它标志着中国乒乓在后疫情时代 国际竞争加速重构的背景下 做出的一次系统性治理升级 从教练团队结构到人才梯队建设 从训练科研融合到心理管理模式 从国际格局应对到舆论生态互动 每一个环节都将因这份名单的落地 而发生连锁反应 可以预见 在未来几个大赛周期里 人们评价国乒的不再只是奖牌数量 更会关注这支队伍是如何在压力之下保持开放 在传统优势中持续创新 而秦志戬和他所带领的新教练组 将在这段历史进程中扮演举足轻重的角色